wat is minting cryptobenelux

Tether mint $4 miljard en helpt daarmee met prijsstijging Bitcoin

Bitcoin Nieuws13 nov 2024, 18:28
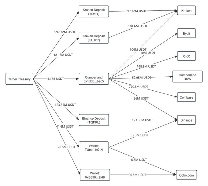
Tether (USDT) heeft recent $4 miljard geïnjecteerd in de crypto-markt, door in de afgelopen twee dagen twee keer $2 miljard in USDT te minten. Deze kapitaalinjectie heeft de vraag naar Bitcoin (BTC) sterk vergroot, waardoor de prijs naar een nieuw hoogtepunt vlak onder de $90.000 heeft kunnen stijgen. Tegelijkertijd haasten handelaren en investeerders zich om nieuwe activa aan te schaffen.
Nu miljarden nieuw geminte USDT de exchanges binnenstromen, zijn de handelsvolumes van Bitcoin omhooggeschoten, wat wijst op intense koopinteresse van zowel particuliere als institutionele beleggers. Met Bitcoin op de rand van $90K beleeft de markt ongekende handelsniveaus, terwijl FOMO (fear of missing out) zich verspreidt onder investeerders die graag willen profiteren van de rally.
Financiële instellingen zoals BlackRock breiden daarnaast hun Bitcoin-posities uit, wat de speculatie voedt dat Bitcoin binnenkort de grens van $100K kan doorbreken. Steeds meer bedrijven beschouwen Bitcoin ook als een bescherming tegen inflatie, waarbij de rol van Bitcoin als “digitaal goud” steeds breder wordt erkend door zowel traditionele als zakelijke investeerders.
De minting van USDT door Tether, recordbrekende handelsvolumes en institutionele interesse vormen samen een cruciaal moment voor de crypto-markt. Analisten suggereren dat Bitcoin de drempel van $100K kan overschrijden met slechts één belangrijke gebeurtenis of kop, terwijl speculatie, optimisme en liquiditeit blijven toenemen.
Voor degenen die nog aan de zijlijn staan, is de urgentie om de markt te betreden voelbaar. De voortdurende stijging van Bitcoin, samen met de afnemende balansen op exchange, wijst op sterke accumulatie en een aanhoudende opwaartse trend. Met elke rally-gedreven dip die gretig wordt opgekocht, lijkt de markt zich voor te bereiden op Bitcoin's volgende mijlpaal, waardoor het dichter dan ooit bij het felbegeerde $100K-niveau komt.

Koop of verkoop voor €100 Stop met te veel betalen voor je crypto. Bij de Amsterdamse exchange Finst handel je tegen de laagste tarieven van Nederland, zonder verborgen kosten.

👀 Bekijk Finst nu

Let op: Beleggen in crypto brengt risico’s met zich mee. Handel alleen met geld dat u kunt missen.

Ga verder met lezen
loading
Dit vind je misschien ook leuk
Laat mensen jouw mening weten

Loading